Love Letters project
The Love Letters Hotline & Audio Tour is a project initiated by the Office of Queer Affairs (OoQA) in the Van Abbemuseum in Eindhoven that explores the extent by which a collective, local, queer voice can both literally and figuratively intervene on the museum's collection presentation (2021 - 2026).
The project consists of a community-built, semi-conversational, always-in-the-making interactive audio tour that is co-built by members of the Office of Queer Affairs (OoQA) and Eindhoven's local queer community.
Listen to the Love Letters Tour on Smartify, visit the Delinking and Relinking Exhibition at Van Abbemuseum, or call the Love Letters Hotline 02 02 05 01 05.


We departed from a selection of 12 artworks and annotated them with personal ads inspired by the 90's "On Our Backs"-style lesbian personals. These ads are written from the "POV of the artwork" and can be found dispersed in the exhibition space and in the audio tour.

- Below are some images of the tokens in the space
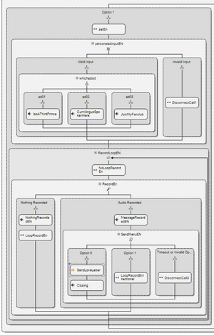
Each personal ad prompts the reader/listener with a question related to their interpersonal experiences of queerness in relation to the artwork. They are invited to respond by calling a phone number and leaving a message. This "Love Letter" is automatically added to a queue, and twice a year, we inspect the queue of Love Letters, select a few and manually publish them to the tour.

Year after year, the audio tour cumulatively grows and transforms into a conversational piece.
The tour has been translated to Dutch and NGT (Dutch Sign Language), is hosted by Smartify and is accessible on their website and in their app.

Love Letters Tour
From the perspective of The Office of Queer Affairs (OoQA):
An artwork is not complete until a queer perspective is involved.
Everyone (the general public) has a queer perspective.
Over the past year, we’ve had conversations with the museum’s curatorial team, including a virtual tour and introduction to the upcoming collection presentation. The OoQA acknowledges the museum’s efforts to diversify the selection of artists and their artworks for the presentation, as well as the decision to focus on the identities of the artists themselves through thematic and procedural storytelling. We believe that the artists’ expressions of their identities through the presentation, either personally or collectively, produces narratives that can sometimes become more important than the works themselves.
We see this as an opportunity to explore how the museum visitors can relate to, reflect on, respond to, or even mirror these narratives.
With the Love Letters project, the OoQA wishes to mediate a conversation between the museum visitors and the collection presentation, and each other. In doing so, we would like to explore the extent to which Eindhoven’s queer and non-queer voices, both figuratively and literally, can be included in the museums curatorial practices.
We will do this by inviting the museum visitors to co-produce a community-sourced audio tour of the museum.
The Love Letters:
Toxic (2012)-Boudry/Lorenz:
Got a light?
Looking to observe the boundaries of normal, your boundaries perhaps?
Shy, butch, director seeking outlandish performers for use in my work. Let’s party, be gay, do crime, and look fabulous on camera doing it.
Open to booty calls: tell me how it feels to be abnormal and I’ll share my cigarettes.
Queer desire is wild; I am a deer (2014)- Nilbar Güres:
A wild ride
Furry freak looking for wild times in wild places. Desires a no inhibitions- no ropes attached sorta good time. HMU if you love nature and want to be a part of it. Dates include discovery channel and chill, hiking in the bush, animal role play.
Show me you are down for a good time- share with me the wildest thing you’ve done.
Iris Kensmil- Angela Davis no.2
For Ecstasy
You might destroy me, I’m afraid
to see your heart will sharp the blade.
Encounters in such ecstasy
do speak an end of tragedy.
Look deep in my eyes dear one
Tell me where your passion lies
Be it praising her brown thighs
Or is there else you idolize?
Otobong Nkanga- scaffolding series
Dust
Filth, we call dust with disgust
Yet it built
The homes we keep it out of.
Life itself
Depending on dusts’ hold.
I think we are
All dust ourselves,
In my body and in yours.
At what place
Do our bodies merge?
Let me hear
Every dirty detail
Rasheed Araeen- Look mama…macho!
Scapegoats’ Requite.
Free one goat gift him to divine
burden Other to serve our crime.
Carrying us Scapegoat lost itself
To our dire delusion of only wealth.
Scapegoat returned, a weary host
To leave us deal with our own plight,
Gave back the guilt on its heavy coat
Both goats released, so sanctified.
If you are one goat and I am too,
Come play with me in heavens zoo.
Call and speak of games we’ll play
When we will meet that splendid day.
Laure Prouvost- this means tableau
This means pussy
Pussy means flower
Pussy means rain
Pussy means write this down
Pussy means climbing
Pussy means grains
Pussy means run this town
Pussy means thousand
Pussy means song
Tell me please,
what more pussy means!
Lucio Fontana’s Concetto Spaziale: Attese
Cunnilingus Spoken Here
Queen of PussyWorship building up a mutual appreciation society <3
Drawing is my foreplay
Do my portrait, then hide it…
Call me, tell me where to find it
Michel Rakowitz: White Man got No Dreaming, 2008
Join my fanclub
Star gazing dreamer looking for you to hang the moon,
reaching dizzying heights. I’m a big deal.
You: Sweet and small, be my passive sweetheart,
orbit me and be admired
Iris Kensmil: “The New Utopia Begins Here: Octavia E. Butler”
Time Traveler 4 Gardener
Notorious space explorer ready to slowww tf down. I’m tired of saving galaxies. Trading in this mothership for a plot of land, a pack of smokes and a never-ending garden.
Looking for [GenderUnspecified] with two green thumbs to light up my mood and my cigarettes.
What should we plant when we start all over again?
Laure Prouvost: Dit Learn, 2017
Chaotic top has much to offer
Curious troublemaker seeks a student.
Am always late but I'll bring you something nice. I seek knowledge and sustenance in equal measure.
Let's kiss the fish at the aquarium, tell them our secrets.
Céline Condorelli: A Bras Le Corps - with Philodendron (to Amalia Pica)
bind to me
Plant queer seeks community, friendship and maybe more.
Support my wandering eye and be supported in return.
Let’s cohabitate embarrassingly early and bind to one another with rope and spit.
Build a domestic vocab only we know and climb together.
How does a sense of community support hopes and dreams?
What is your support structure? What do you bind to?
Are plants the new children?
Lucebert: Het Prinsenpaar (1962)
ISO a third prince
Me: a committed, independent thinker,
Decadent, will bring you flowers,
You: easy going, will go where I go,
Ignore my dark past, let’s start again.
Who would you add to your relationship?
All love letters to be found in audio on Smartify translated and with corresponding images.